查看: 16641|回覆: 15
收起左側

[評測預告] 精研新總部的標準工作電腦螢幕ASUS 32型4K IPS寬螢幕PA32U

[複製連結]

發表於 2018-3-28 07:49:01 | 顯示全部樓層 |閱讀模式

馬上註冊,結交更多好友,享用更多功能,讓你輕鬆玩轉社區。

您需要 登錄 才可以下載或查看,沒有賬號?註冊

x
搬到了新總部之後,也該添購新的工作用電腦螢幕了。
總部的工作用電腦大多配有雙螢幕顯示,加上以影像編輯為主,所以對品質的要求自然不在話下

圖片左邊PA32U,右邊PA329
28827545_1799964306689129_6956563861446910794_o.jpg

其實早在一年前因為幫Asus製作HDR影片的關係,就接觸到這一款ASUS 32型PA32UC-K,當時型號未定。
真實4K面板,直下式區域背光驅動,加上高達1000nit的組合做為電腦用螢幕,這樣的規格實在太誘人了。

先來看看PA32U的官方基本規格:

・無邊框設計 ・支援HDR/4K功能
IPS 178度超廣視角面板
支援HDMI(v2.0b)x4/DisplayPort 1.2介面
支援USB3.0連接埠
支援Thunderbolt™ 3(資料傳輸速度高達40Gbps)
3840 X 2160 4K超高解析度
支援100% sRGB色域
支援99.5% Adobe RGB色域
支援95% of DCI-P3色域
支援85% Rec.2020色域
支援子母畫面與雙畫面(PiP/PbP)
ASUS ProArt™校正技術
可調整傾斜、高低與水平、垂直旋轉功能
超不閃屏和超低藍光技術

這次將要做的精研評測的目標為圖片上左邊PA32U,使用近三周的時間,對這產品也有了很深度的瞭解了。
在此先做預告,如果最近想買高階電腦螢幕的朋友們,可以作為參考。







發表於 2018-3-28 08:37:09 | 顯示全部樓層
最近也在想買個大電腦螢幕, 等待分享心得中
回覆

使用道具 舉報


發表於 2018-3-28 09:41:23 | 顯示全部樓層
期待评测
回覆

使用道具 舉報


發表於 2018-3-30 10:51:59 | 顯示全部樓層
期待評測,我目前是用PA329
不知道PA32U有比PA329好多少
回覆

使用道具 舉報


發表於 2018-4-1 22:41:20 | 顯示全部樓層
帥啊! 剛好想換螢幕,等著看評論!
回覆

使用道具 舉報


發表於 2018-4-1 23:44:35 | 顯示全部樓層
我以為站長會用EIZO CG系列的螢幕,讓我有點小訝異。

請問一下站長對EIZO CG3145的評價如何呢?
回覆

使用道具 舉報


 樓主| 發表於 2018-4-2 13:19:06 | 顯示全部樓層
sagadc 發表於 2018-3-30 10:51 AM
期待評測,我目前是用PA329
不知道PA32U有比PA329好多少

照片中PA329就在32U隔壁阿,不過這次會是針對32U做評測。
回覆

使用道具 舉報


 樓主| 發表於 2018-4-2 13:20:48 | 顯示全部樓層
issey5868 發表於 2018-4-1 11:44 PM
我以為站長會用EIZO CG系列的螢幕,讓我有點小訝異。

請問一下站長對EIZO CG3145的評價如何呢? ...

印象中EIZO對平面設計的支援度更佳,我們是以影像製作為主的,除了PA-32U之外,正式調色的工作是我另一部Postium 32吋的監視器。
回覆

使用道具 舉報


發表於 2018-4-2 16:05:44 | 顯示全部樓層
west 發表於 2018-4-2 01:19 PM
照片中PA329就在32U隔壁阿,不過這次會是針對32U做評測。

期待評測,我想看與PA329Q的差異有多大
回覆

使用道具 舉報


發表於 2018-4-6 11:08:32 | 顯示全部樓層
上次有摸過,規格很讚!
之後應該會買一台PA-32U!
回覆

使用道具 舉報


發表於 2018-4-13 09:38:49 | 顯示全部樓層
这台得多少银子?
回覆

使用道具 舉報


發表於 2018-4-16 10:38:18 | 顯示全部樓層

約65000左右喔
回覆

使用道具 舉報


發表於 2018-4-19 08:58:09 | 顯示全部樓層
一般螢幕大約在600nits 左右, 這1000nit 真的是非常亮
回覆

使用道具 舉報


發表於 2018-4-23 10:39:13 | 顯示全部樓層
想問1000nits是D65輝度還是?
回覆

使用道具 舉報


發表於 2018-4-25 09:48:59 | 顯示全部樓層
g660606 發表於 2018-4-23 10:39 AM
想問1000nits是D65輝度還是?

不太清楚你想要問的東西是什麼…

或許是想問『在 D65 之下是否能達到 1000nits ??』

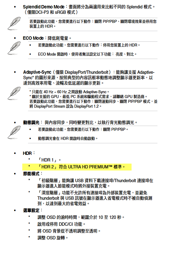
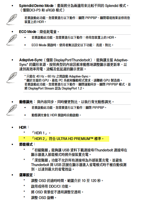
1000nits 是這台螢幕的 peek luminance,國外的測試報告,在原廠預設的亮度值,SDR 全白亮度是 220 cd/m²,HDR1 是 778 cd/m²,HDR2 是 1122 cd/m²

其中,原廠說明書中有在註明 HDR2 模式下是有達到 Ultra HD Premium 的認證規範的
Screenshot-2018-4-25 PA32U_TraditionalChinese pdf-2.png
Screenshot-2018-4-25 PA32U_TraditionalChinese pdf.png
回覆

使用道具 舉報


發表於 2018-4-27 10:26:20 | 顯示全部樓層
本文最後由 g660606 於 2019-3-25 02:17 PM 編輯
pp300 發表於 2018-4-25 09:48 AM
不太清楚你想要問的東西是什麼…

或許是想問『在 D65 之下是否能達到 1000nits ??』

謝謝
回覆

使用道具 舉報

您需要登錄後才可以回文 登入 | 註冊

本版積分規則

熱門推薦

25年專業劇院路終遇驚喜美麗新天地 - 新店李師傅Storm Audio風暴Core16客廳5.4.6開箱!
25年專業劇院路終遇驚喜美
25年專業劇院路終遇驚喜美麗新天地 - 新店李師傅Storm Audio風暴
當英倫貴族遇上法國大腦與美式肌肉:Tannoy Dimension 經典重生記
當英倫貴族遇上法國大腦與
當英倫貴族遇上法國大腦與美式肌肉:Tannoy Dimension 經典重生
Sharkwire鯊魚 Genesis 創世紀保險絲:打通器材任督二脈!無法淺嘗輒止的極致電流鍊聲術
Sharkwire鯊魚 Genesis 創
Sharkwire鯊魚 Genesis 創世紀保險絲:打通器材任督二脈!無法淺
MadVR Labs 全新體驗中心 —— 與 StormAudio 攜手打造「家庭劇院的終極巔峰」
MadVR Labs 全新體驗中心
MadVR Labs 全新體驗中心 —— 與 StormAudio 攜手打造「家庭劇
南臺灣首座Storm Audio風暴EVO AoIP/Starke Sound P 11.6.6.7超級劇院落成!
南臺灣首座Storm Audio風
南臺灣首座Storm Audio風暴EVO AoIP/Starke Sound P 11.6.6.7超

聯絡我們| 問題反映| 小黑屋| 手機版| Archiver|  本網站特別聘請 蔡家豪律師 為本站法律顧問

快速回覆 返回頂部 返回列表