查看: 4568|回覆: 2
收起左側

愛麗絲居家用品~~CP值最高的頂級乳膠床墊

[複製連結]

發表於 2017-5-7 14:44:10 | 顯示全部樓層 |閱讀模式

馬上註冊,結交更多好友,享用更多功能,讓你輕鬆玩轉社區。

您需要 登錄 才可以下載或查看,沒有賬號?註冊

x
本文章最後由 ufalexlin 於 2017-5-7 14:48 編輯

100%純植物性天然全乳膠床  


我們100%全乳膠床墊製作工藝
http://www.remex.url.tw/ /bed101.htm



"全系列床墊保固10年附保證書
100%純天然乳膠精製:
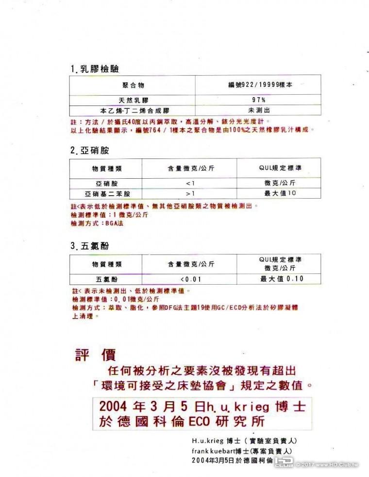
經德國化驗協會研究所 UmweltchemicECO-Umweltinstitut品質認證 ,保證百分之百純天然乳膠,
無製造過程殘留任何有毒化學物質及危險含量. "


◎馬來西亞進口純天然全乳膠
◎店面保固,品質有信心,全系列床墊保固10年附保證書
◎德國科倫ECO研究所化驗報告
◎各種尺寸皆有如需要可以詢問謝謝!
◎布料材料皆為防塵满的最頂級絲柔布
◎保證絕不是黑心床墊如有違法願付法律責任並賠償物品金額100


--------------------------------------------------------------------------------

天然乳膠: 乳膠由橡樹乳汁提煉而成,初取粹煉精華為白綢膠綢,乳膠本身不具任何感染性之物質,膠性溫和親膚,其淡淡清香更能摧化人體睡眠因子,是目前最為天然的睡眠素材。自然透氣、不吸灰塵、散熱、抗霉、柔軟舒適的十足彈性,促使人體各部位完全貼合床面使身體的每一吋肌膚完全感受乳膠的特殊彈力,使身體的骨骼得以完全舒展,不論各種動作,天然乳膠均勻的給身體各部位最貼切的支持,讓您充分的享受休息,是目前最符合人體工學的天然床墊,是你健康睡眠的唯一選擇。


當你翻來覆去睡不著時,有沒有一股火氣油然而生的感覺?還是對任何事都興趣缺缺提不起勁?既然人的一生有1/3時間在床上渡過,選張好床創造優質睡眠環境寵愛自己一下吧!近年來受到消費市場高度詢問的乳膠床、記憶床更取代傳統床墊逐漸成了熱門商品。

乳膠床,顧名思義,具有乳膠材質,乳膠由橡樹乳汁提煉而成,初取粹煉精華為白綢膠,白綢膠之用途如奶嘴、奶瓶,甚至手術用之手套等等,乳膠本身不具任何感染性之物質,膠性溫和親膚,淡淡清香更能摧化人體睡眠因子,是目前最為天然的睡眠素材。

除了彈簧床外,乳膠棉近年來受到消費者歡迎。一般乳膠棉襑墊扎實柔軟、彈性均勻、不易變型,可以給你舒適的支撐喔!而且乳膠棉的透氣性佳,不易發霉,其材質具有防塵满的效果。

有別於乳膠床材質,為了消除太空傳上升時加予太空人巨大壓力所研發出的科技膠,研發出記憶床,最大的特色即在當我們躺臥在床墊上時,它能充分感應人體的重量和溫度,進而將背部壓力降至為血管可以承受的28mm/hg以下,消除背部痠痛、翻滾困難等健康困擾。

此外,科技膠屬高密度的無機物,根據了解,也具有抗菌防霉的功效,能減少過敏原產生,加上它不助燃,減低了失火的危險性,更棒的是即使和另一半睡得多親密,也不會因偶爾翻身而互相干擾。

雖然記憶床與乳膠床分屬不同材質,卻同樣有著令人舒眠的功效,好的床墊保障你及家人睡眠品質,為了更健康,為自己與家人選一張好床墊相當值得!

乳膠床墊具有七大優點:

1超高彈性:天然乳膠的超高彈性與服貼性讓乳膠床墊可承載不同體重之人體,以最佳的支撐力去自然適應睡眠者的任何姿勢,解除因睡眠所造成的腰酸與不易入睡。

2矯形功能:乳膠床墊接觸人體面積比普通床墊接觸人體面積高出5-6倍,能平均分散人體重量的承受力,自動調節不良睡姿,健康令脊椎放鬆復原,從而具有矯形功能。

3透氣防菌:乳膠的分子結構特殊,具有良好的舒適性、透氣性,抑制細菌及寄生蟲的滋生;開放式的乳膠多孔氣囊結構體,使空氣在床墊中依然能自由流通,可分散睡眠中肌膚與床墊接觸產生的熱氣、汗氣、保持睡眠中的舒適乾爽。

4經久耐用:永不變形。

5超靜音:純天然乳膠床墊能吸收因睡眠翻動,所造成的噪音及震動,使睡眠中不受干擾,不會影響睡伴,並能有效減少翻身次數,讓您睡得更安穩香甜。

6獨立、舒適:每一寸乳膠床墊都是按人體結構設計:根據人體工程學原理,針對頭、肩、背、腰、臀、腿、腳七個部位不同著力的要求,提供精准的對應支撐,保證身體重量被合理分散,令舒適感彌漫全身。

7電版---生物學:乳膠床墊採用非金屬部件,從而有力地阻止磁場的形成,做到完全絕緣和抗靜電,100%的天然乳膠,擁有舒適自然的溫和特性,無化學合成物,與肌膚接觸不會產生不良的化學反應,高科技自然環保乳膠保證睡眠舒適健康。

國際性首席驗證單位


aa06.jpg
aa05.jpg
aa04.jpg
aa03.jpg




【商品資料】

商家名稱: 愛麗絲居家用品;岱菲兒名床
聯絡方式: 02-26002510,Line ID:0929135535
課服電話: 0929135535


發表於 2017-7-11 09:41:51 | 顯示全部樓層
物超所值的好東西,幾年前也買過它家的乳膠床墊,好像是25公分厚的樣子
回覆

使用道具 舉報


發表於 2017-7-11 11:11:24 | 顯示全部樓層
超連結有問題
回覆

使用道具 舉報

您需要登錄後才可以回文 登入 | 註冊

本版積分規則

熱門推薦

劇院界大洗牌!Dirac ART強勢登佔環繞處理器市場!音響玩家不可不知的數位聲學革命深度探密!
劇院界大洗牌!Dirac ART
劇院界大洗牌!Dirac ART強勢登佔環繞處理器市場!音響玩家不可
一文拆解 TCL X11L SQD-Mini LED 4K 超薄無邊框設計電視 10,000nits IMAX 巨幕終極影院體驗
一文拆解 TCL X11L SQD-Mi
TCL 電視近年非常積極開拓高階及大尺寸電視型號戰線!當中最新發
Sonova 突宣佈放售 Sennheiser  音響老牌命運再起變數
Sonova 突宣佈放售 Sennhe
Sennheiser 事隔五年再度被放售,反映傳統音響品牌轉型難度進一
StormAudio  Impulsion 8 為劇院後級擴大機注入智慧化新選擇!
StormAudio Impulsion 8
StormAudio Impulsion 8 為劇院後級擴大機注入智慧化新選擇!原
Starke Sound Beta5這麼便宜?不可能這麼好吧!?
Starke Sound Beta5這麼便
Starke Sound Beta5這麼便宜?不可能這麼好吧!? 先把一件事說

聯絡我們| 問題反映| 小黑屋| 手機版| Archiver|  本網站特別聘請 蔡家豪律師 為本站法律顧問

快速回覆 返回頂部 返回列表