查看: 12788|回覆: 7
收起左側

[器材鑑賞] 2000元人民幣和1萬元人民幣差價代表啥 ?K500和DXD-500試用簡單心得

[複製連結]

發表於 2021-8-26 10:40:29 | 顯示全部樓層 |閱讀模式

馬上註冊,結交更多好友,享用更多功能,讓你輕鬆玩轉社區。

您需要 登錄 才可以下載或查看,沒有賬號?註冊

x
2000元人民幣和1萬元人民幣差價代表啥 ?K500和DXD-500試用簡單心得

本文主要就是講K500比上和比下,差別在哪裡。同時還有就是KK三款超低音的主打產品DXD-500是一個什麼樣的水準。

廢話不多講,先來一個全家福。 5q12nn7900r0426594np102597p7nor2.jpg

然後給大家參數和價格。
K700 售價:人民幣19375元
qr7674919npn433p970os7p7rr81n8sn.jpg

M150 售價:人民幣8250元
7445rq2209084585nqo1q7po80o12795.jpg

K500 售價:人民幣10625元
9ps6oqo5n9so48qq907q83o8so9q772r.jpg

說起這個售價,我也真是服了KK中國運營的人,怎麼定出這有零有整的價格,超過我的理解力……

今天的重點是K500,其實看完定價簡單地講,就是M150比K500便宜2000元人民幣,而K700比K500貴10000元人民幣。超低音我們等會再講,接下來先講K500之於M150和K700。

K500和M150與K700是啥關係?
誰是哥哥誰是弟弟,這價格告訴得清清楚楚。但這哥哥弟弟之間,實力到底差多少,摩大大這裡要講的,主要還是這個。雖然這次不講太詳細 ,摩大大拆KK也拆累了,但還是要給大家多看看K500的圖片。

相對於M150,K500明顯才是這一代KK音箱的風格——胖高長方體。
or9483o4s2004qnp83085353q88637n0.jpg

音箱的深度和M150一樣
3442os315o3047899p8822n8847s2528.jpg

還是取掉網罩比較好
r9q07205742o4p3ro7pqqpr212p513qp.jpg

中間這兩個高音,有一個肯定是導管高音,但是哪一個呢?
q67r1s2n29q842s285118102o248059p.jpg

拆開看看。
721po546s1224s9on308o634rs8643q5.jpg

和M150一模一樣的單元。上面數下來,第二個是導管高音。
72oq8875q4ns4385oq011q3068ons5sn.jpg

看完之後,我們來看一個對比。下面便是K700和K500和M150參數上的差別。頻響差別不大,聲壓級有差別,個頭有差別。
srq04qn5pnsp46p78481909sp3r1o713.jpg

K500有K700才有個相位聚焦調節旋鈕,而M150雖然有這個分頻技術,但不讓你再進行高音指向寬和窄的調節。
9q6q5o0n42q24n9s928pp9ss7128q2n4.jpg

驅動的功放依然是馬蘭士SR7013
r6940r61q26r49r4np0o55716o7q70q1.jpg

分別搭原配超低音DXD-500和starke SUB45來試聽,看一下和M150的差別。
KK K500和DXD 500
rp7n9q023s324ns28s6718s96n754q48.jpg

M150+STARKE SUB45
173rs781511742268732n62q597sq24q.jpg

上次的M150試用中,我提到了M150和15英寸超低音存在聲音的銜接問題。而K500試用下來和STARKE SUB45搭配,中頻雖然比M150飽滿了一點,但依然有能量脫節。而用KK自己的超低音DXD-500和K500搭配,K500的對白以及中低頻部分明顯強了很多。也就是說,如果要搭配更大的超低音,那麼還得用到K700以及K700pro這樣的音箱。對於K500和M150,要麼搭配KK超低音,要麼搭配其他品牌12英寸或更小的密閉超低音。
M150
034oq3o205s04nq7896r3oss61rq9826.jpg

M150比K500便宜兩千塊,聽下來K500的提升主要是全頻的能量強了一點,中低頻的厚度有增加,但算不上太多。如果增加一台獨立的後級,K500的優勢會被加大。如果是SR7013直接驅動M150和K500,他們之間的差別也算比較明顯,但算不上天差地別。

而拿K500和價格貴過他一倍的K700對比,那10000元人民幣的差價帶來什麼樣的感受呢?
K700
o2o9q582ppon4s649qr20r83r46o5752.jpg

結果是根本沒有任何可比性!K500的聲場比K700小了一圈,聲音信息量小不少,差別最大的是中低頻的能量和密度,包括我們大家最關心的對白厚度。完完全全不在一個檔次上。上面講了一大堆,對於影音剛入門的玩家們看起來,可能還是不太容易理解,那我用白話說明一下他們的性能音質差別。

M150對於K500來說,它就是個弟弟!

而K700的性能和音質,那絕對就是K500的爸爸!

如果K500遇到K700pro那該叫什麼 ?來!喊大伯父!


好了,關於主箱的話題,先講到這裡,接下來看看超低音。

DXD-500超低音
為什麼這次試K500又寄了一個超低音過來?那是因為我發現我手上的SUB45對於M150來說,單元太大了。15英寸超低音和雙四英寸的M150明顯有銜接問題!

於是,我看向KK三款超低音。
(左)老二、(中)老大、(右)老三
op60q1ps18s44q77nr78n71496170892.jpg

我經常說人家,有圖你都不會仔細看看嗎?事實證明,我也不會看圖。

大家都知道摩大大比較懶,因為懶,有人要送測大箱子超低音,摩大大都拒絕了。所以選哪款超低音和K500搭起來試,很明顯不能選最入門的,因為入門的不好玩。高階的肯定又重大又,所以要選中間的DXD500,肯定比高階的輕和小。結果到貨那天!我發現我完全搞錯了……大家仔細看上圖,其實KK超低音老二和老大,是一模一樣的大小。和DXD1000不一樣的是,DXD500沒有紅圈
63r608n1n7q94106834o4n59o35o161o.jpg


大家注意看尺寸,DXD1000他DXD500是一模一樣大小,但重量不一樣。
n8r67n5o31qq4rp489001n82qq742n94.jpg


而DXD1000和DXD500的差別在於擴大機功率不一樣,一台是1000W,一台是500W。當然,這講的都是RMS功率。並且,他們的單元磁鋼大小不一樣,DXD1000的比DXD500的大,所以它更重。相對於上一代KK超低音DXD12012,DXD500的外觀更加簡潔,更有線條感。
3851676n2r714sqp8o007r7618921q96.jpg

這個角度,居然讓我想起我自己的那台Piega PS2。
srso0q92n4134p78n8pop5q1qq4q9n0o.jpg

Piega PS2
1s16q3n8q88p472s96r95s5r92o316oo.jpg

其實像的地方就是這個四邊的圓角的設計。
5o8q09o7no5249s0nr77n1o2orq14278.jpg

工業設計就是這樣,一點小小的變化,就會讓產品在觀感上讓人覺得完全不同。
5n836961013r41s68711s849768oq8n4.jpg

KK標誌性的超快速下潛單元,在超低音的側邊有一支主動12英寸單元
7524356pqop440qro3s74nqno87o8136.jpg

而在超低音的下方還有一支一模一樣的主動單元對著超低音肚子
ro7ppr3o6nn44754n5719r433po7p908.jpg

這便是KK最著名的Push Pull推挽技術。
v2-649e126ddc4fcc535562153ddd259a87_1440w.jpg

在M&K時代,KK發明了Push Pull。而在KK時代,KK發明了3D Push Pull。
r3691s0rr2oo423r8qq07qsnn226122o.jpg

簡單的講,就是把超低音拿來以一定的要求進行堆疊,以增加低頻的能量,減少失真,在房間裡從地面到天上都行成巨大的低頻聲牆。
sp9sspr31on141119p167o672137n6r6.jpg

而大家注意看,KK超低音上也有專門用於多超低音堆疊的固定裝置。
o3q3s508159p4733n1o8s4n40871s9q4.jpg

左邊的鐵片用於固定,右邊的膠片用於放在炮之間墊放
23s31n1971nn49spn9po5o316583187o.jpg

psnos75n4rqo4p5p9417050417769070.jpg
這樣就可以固定上面的超低音了

如果買了四支DXD1000,那麼就是這個畫面。大家注意看,他是一頭一尾進行堆疊。同時,一個單元向外,一個單元向牆。
59ssn1qn8r23471ro8roq9o83542ns18.jpg

超低音控制面板外觀相對於上一代,差別不大
4rsn0ss308s94on8nnn8r0q658pqq819.jpg

但調節上還是有一些細微的差別
66784rs117s94006n3o8q4rpr78r5n0r.jpg


DXD500所對應的型號,就是上一代的DXD12012。雖然他的標稱功率比上一代小,但功放卻是全新功率,有著更高的效率。我實際聽下來,他的聲音實際上也比DXD12012更快速,而極低頻的能量和12012基本屬於同一水平。就聲音而言,你可以理解DXD500就是12012的改進款,聲音更加通透的音質提升版本。在我24平方的不密封視聽室內,DXD500能做到讓沙發輕鬆震一下。如果你是重口味,喜歡沙發持續抖動,那麼可以用DXD500往上疊。其實哪怕是最便宜的DXD300,疊四個,他都能帶來能量可喜的極低頻。

寫在最後
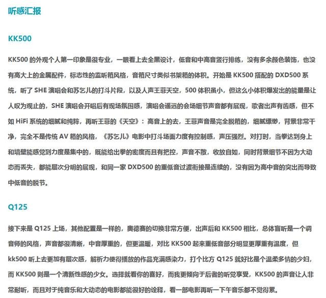
最後我想講講K500和上一代產品Q125的對比。
7q853971q1474p8s989rs5nr4r073o8r.jpg

在我測試K500的時候,正好有一個重慶的朋友想買K500,於是它來我家一起聽了一下。對於這個從來沒聽過KK的朋友,我讓他聽了一下K500和Q125的對比。回去我讓這哥們談談感受,沒想到這哥們居然寫了一個PDF,這點讓我還有點小感動。關於它的K500和Q125聽感。我放在這裡,大家可以看看,我認為是講得很真實。
r80p776osq274r85807nn0sr6807p002.jpg

實際上就我的經驗而言,想買K500的人,不會喜歡Q125,因為老產品在解析力,音質方面確實和新產品有差距。但Q125的用戶,也應該接受不了K500,因為他們會覺得人聲聽起來差情感,厚度還是有差距。所以很明顯,Q125的用戶,要升級只能是K700。而這位跑來聽K500的朋友,在對比了Q125之後,他也開始考慮K700。
5r50n3ssq8q44so79920sp4o8p369214.jpg

其實對於我來講,我認為K500加DXD500這一組合已經很不錯了。因為他們不算太大,聲音標準,又對功放沒啥要求。當然,如果有錢折騰K700,那當然是更美好的事情。

原文網址:知乎



發表於 2021-8-26 12:46:41 | 顯示全部樓層
所以 環繞 KS700 是後房生的小叔,年紀比弟弟大些?
回覆

使用道具 舉報


發表於 2021-8-27 10:25:46 | 顯示全部樓層
這個問題就和iPhone11ProMax和iPhone12ProMax的差價一樣的,雖然外表看出來差距不大,但內在的差距是巨大的
回覆

使用道具 舉報


 樓主| 發表於 2021-8-27 12:21:00 | 顯示全部樓層
billzt 發表於 2021-8-27 10:25 AM
這個問題就和iPhone11ProMax和iPhone12ProMax的差價一樣的,雖然外表看出來差距不大,但內在的差距是巨大的 ...

嗯嗯,一分錢還是一分貨的。但用家還是要找到最適合自己的產品最重要~
回覆

使用道具 舉報


發表於 2021-8-29 19:01:13 來自手機 | 顯示全部樓層
同意,沒有最好,找合適的更重要
回覆

使用道具 舉報


發表於 2021-8-31 21:07:01 | 顯示全部樓層
看來大家直接用很多張小朋友去認識所謂的大伯父

家裡擁有大伯父,所有親戚都羨慕

好想聽看看大伯父的歌聲啊!!
回覆

使用道具 舉報


 樓主| 發表於 2021-9-1 13:04:26 | 顯示全部樓層
tess2311 發表於 2021-8-31 09:07 PM
看來大家直接用很多張小朋友去認識所謂的大伯父

家裡擁有大伯父,所有親戚都羨慕

范大若不嫌棄,小弟寒舍竭誠歡迎您賞光指教喔~
1D46FE69-CED3-41E6-9BE2-39644D57DD04.jpeg
回覆

使用道具 舉報


 樓主| 發表於 2021-9-1 13:10:09 | 顯示全部樓層
citycowboy 發表於 2021-8-26 12:46 PM
所以 環繞 KS700 是後房生的小叔,年紀比弟弟大些?

哈哈哈,話說"弟弟"的評測文出來了耶~

好萊塢傳奇音箱的小型化!KenKreisel M150家庭影院試用(出處: HD.Club 精研視務所)

CDD752FD-FA2A-457E-943A-89732B5F9A44.jpeg



回覆

使用道具 舉報

您需要登錄後才可以回文 登入 | 註冊

本版積分規則

熱門推薦

南臺灣藝文之都的B&W Nautilus鸚鵡螺/StormAudio風暴7.2.1.6多聲道視聽室開箱!
南臺灣藝文之都的B&W Naut
南臺灣藝文之都的B&W Nautilus鸚鵡螺/StormAudio風暴7.2.1.6多聲
25年專業劇院路終遇驚喜美麗新天地 - 新店李師傅Storm Audio風暴Core16客廳5.4.6開箱!
25年專業劇院路終遇驚喜美
25年專業劇院路終遇驚喜美麗新天地 - 新店李師傅Storm Audio風暴
當英倫貴族遇上法國大腦與美式肌肉:Tannoy Dimension 經典重生記
當英倫貴族遇上法國大腦與
當英倫貴族遇上法國大腦與美式肌肉:Tannoy Dimension 經典重生
Sharkwire鯊魚 Genesis 創世紀保險絲:打通器材任督二脈!無法淺嘗輒止的極致電流鍊聲術
Sharkwire鯊魚 Genesis 創
Sharkwire鯊魚 Genesis 創世紀保險絲:打通器材任督二脈!無法淺
MadVR Labs 全新體驗中心 —— 與 StormAudio 攜手打造「家庭劇院的終極巔峰」
MadVR Labs 全新體驗中心
MadVR Labs 全新體驗中心 —— 與 StormAudio 攜手打造「家庭劇

聯絡我們| 問題反映| 小黑屋| 手機版| Archiver|  本網站特別聘請 蔡家豪律師 為本站法律顧問

快速回覆 返回頂部 返回列表