查看: 12901|回覆: 23
收起左側

5D Mark II 可更新韌體加入動畫手動曝光設定

[複製連結]

發表於 2009-5-27 16:45:12 | 顯示全部樓層 |閱讀模式

馬上註冊,結交更多好友,享用更多功能,讓你輕鬆玩轉社區。

您需要 登錄 才可以下載或查看,沒有賬號?註冊

x
(2009年05月27日,台北訊)


Canon EOS 5D Mark II全片幅數位單眼相機自推出以來就深受專業攝影師及攝影愛好者的支持,其突破性的高畫質Full HD動態錄影功能更為攝影工作者創造了廣闊的影像創作空間。

EOS 5D Mark II自從去年12月在台灣上市後,挾著全面進化的強大功能,包括:全片幅CMOS、高畫質Full HD錄影功能、高感光度等高規格,上市後就立刻躍升熱銷排行榜,造成供不應求的搶購熱潮,直到現在仍然是台灣市場位居前幾名之單眼熱銷機種。


為滿足專業攝影工作者的需求,Canon 將在最新版本的EOS 5D Mark II韌體為動態影像拍攝加入手動曝光設定功能。再配合Canon全線逾50款EF鏡頭,EOS 5D Mark II可讓動態影像拍攝工作者進一步發揮無限創意,帶來更多的精彩影像效果。


EOS 5D Mark II的新版本韌體將於六月二日正式推出,屆時使用者可至網站自行下載更新,詳情請留意Canon官方網站及彩虹先進網站。


Canon台灣官方網站 http://www.canon.com.tw

彩虹先進網站 http://www.rainbowphoto.com.tw


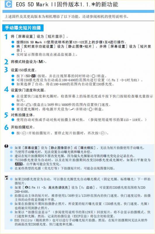
EOS 5D Mark II新增動態影像拍攝手動曝光設定的主要功能如下:

光圈、快門速度及ISO感光度能按拍攝需要作手動調校設定
ISO感光度設定範圍:自動*1、ISO 100至6400、H1*2
快門速度設定範圍:1/30至1/4000秒


*1 當ISO感光度設定為自動時,ISO感光度將在100至6400之間自動設定。但當 [C.Fn II -3: 高光色調優先] 設定為 [1: 啟動],可設定的ISO感光度範圍則為ISO 200-6400。

*2 當 [C.Fn I -3:ISO感光度擴展] 設定為 [1: 開] 時,可選擇ISO H1感光度拍攝。

發表於 2009-5-27 18:20:26 | 顯示全部樓層
感謝星空兄第一手資訊; 真是太殺了, 這回熱鬧了,,剛剛在dpview也看到了.....



Canon announces update for EOS 5D Mark II
Wednesday, 27 May 2009  01:00 GMT
< Previous  Next >


Canon has announced a firmware update for its EOS 5D Mark II digital SLR enabling manual exposure when shooting videos. With the updated version, users will be able to manually adjust the shutter speed, aperture and ISO settings in the video mode. The new firmware will be available for download on 2 June 2009 from Canon's website.

Click here to download the firmware update for Canon EOS 5D Mark II *
* The firmware will be available for download from 2 June, 2009
Press Release:
Canon Enable Manual Exposure in Video on EOS 5D Mark II LONDON, UK, 27th May 2009: Canon announced today it will release a firmware update for the EOS 5D Mark II allowing users to manually control exposure when shooting video.  The new firmware will be available for download from 2 June 2009 on Canon Europe’s support web site.
Following the launch of the EOS 5D Mark II in September 2008, Canon’s Research and Development team has listened closely to customer feedback to develop additions to the camera’s movie recording functionality.     

Allowing EOS 5D Mark II owners to achieve even more stunning video results with the camera, the firmware update will include the following manual controls when shooting video:
  • Full aperture selection
  • ISO speed: Auto, 100 – 6400 and H1
  • Shutter speed: 1/30th – 1/4000th second
The EOS 5D Mark II integrates full HD movie capability into a high-end 21.1 Megapixel camera; opening a multitude of new possibilities for photojournalists and news photographers.   Since its launch the camera has proved its appeal to professionals working in diverse fields, from studio and wedding to nature and travel.  Now, following customer feedback, Canon has improved functionality for professional video users, further unleashing the potential of the EOS 5D Mark II for cinematographers and photographers alike.


原帖由 charleswu 於 2009-5-27 16:45 發表
(2009年05月27日,台北訊)


Canon EOS 5D Mark II全片幅數位單眼相機自推出以來就深受專業攝影師及攝影愛好者的支持,其突破性的高畫質Full HD動態錄影功能更為攝影工作者創造了廣闊的影像創作空間。

EOS 5D Mark II ...

[ 本帖最後由 joewang2003 於 2009-5-27 18:23 編輯 ]
回覆

使用道具 舉報


發表於 2009-5-27 18:22:04 | 顯示全部樓層
這真是個好消息,雖然500D跟著解放的機會不高,但至少代表CANON願意在DSLR的影片拍攝上釋出更多手動功能。
回覆

使用道具 舉報


發表於 2009-5-27 18:28:07 | 顯示全部樓層
回覆

使用道具 舉報


發表於 2009-5-27 19:22:32 | 顯示全部樓層
看來 Canon 在 (HF-S10 vs Sony XR520 上 輸的), 要在這上面出口氣, 雖然是兩個不同的產品部門
回覆

使用道具 舉報


 樓主| 發表於 2009-5-27 20:01:11 | 顯示全部樓層
加入手動曝光設定功能。再配合Canon全線逾50款EF鏡頭,...

其實新聞稿中已經講明了,CANON就是為了賣自家的鏡頭才下放此一功能的
若不下放此功能,恐怕要拿5D2拍動畫的人都跑去買NIKON等其他廠商的手動鏡頭了
這麼好的市場白白送給人家多可惜,與其放著給別人賺還不如收回來自己賺
Brian大當初說的好,CANON怎麼會犯下這麼愚蠢的錯誤??
現在他們終於發現自己很蠢,想改過自新了,呵呵!
回覆

使用道具 舉報


發表於 2009-5-27 21:55:35 | 顯示全部樓層
有網友用這鏡頭 搭5dII 拍攝動態Full HD Video 嗎?

http://dc.watch.impress.co.jp/cda/lens_review/2007/11/08/7378.html

AF 28-300mm F3.5-6.3 XR Di VC LD Aspherical (IF) Macro



[size=+1]タムロン「AF 28-300mm F3.5-6.3 XR Di VC LD Aspherical (IF) Macro」
交換レンズ実写ギャラリー
[size=+1]Reported by 上田晃司

EOS 5D / 4,368×2,912 / 1/6秒 / F6.3 / +0.33EV / ISO100 / WB:曇り / 300mm




[size=-1]EOS 5Dに装着。キヤノン用は10月26日に発売。価格は84,000円。ニコン用は2008年春の発売予定
 高倍率ズームレンズで定評のあるタムロンから、同社初の手ブレ補正機構「VC」(Vibration Compensation)を搭載する高倍率ズームレンズが発売された。

 手ブレ補正を搭載しない「AF 28-300mm F3.5-6.3 XR Di LD Aspherical (IF) Macro」と同様、デジタル一眼レフカメラと35mm銀塩一眼レフカメラ兼用のモデルになる。しかしながら、一部のカメラにおいて手ブレ補正が正常に機能しないカメラがあるので、Webページなどで確認していただきたい。

 最大4段分の手ブレ補正機構は効果絶大で、ファインダーを覗くとすぐに体感できる。望遠側で使用した場合も被写体がほぼ静止しているように見えるので、安定した撮影が可能だ。シビアなMFでのピント合わせも容易にできる。マクロ撮影、暗い室内での手持ち撮影なども、手ブレを心配せずに撮影に集中することが可能だ。F3.5~6.3ということもあり、望遠側では正直つらい状況もあったが、静物や風景の撮影は全く問題ない。個人的には、1/10秒以下のシャッタースピードでの撮影も、大きく手ブレすることなく撮影できた。

 解像力に関して不満はない。開放値付近では、ふんわりとした柔らかい描写になるが、ある程度絞るとシャープになる。コントラストもこのクラスのレンズにしては十分といえる。フレアやゴーストも出にくい。広角側で夜景を撮った際、強い光源による小さなレンズフレアが写ることが一度だけあった程度だ。また、高倍率ズームレンズということもあり、広角側で樽型収差、望遠側で糸巻き型収差が見られた。さらに、開放付近では若干の周辺光量落ちが見られるが、絞ると改善される。

 手ブレ補正機構のない従来モデルよりは大柄だが、利便性を考えると仕方がないところか。ズームリングが滑りにくくて質感が良く、左手で支えるととても持ちやすい。フォーカスリングは少し軽めだが、微妙な調整も慣れると問題なく行なえる。また、ズームロックも搭載しており、移動の際、レンズが伸びなくとても重宝する。VCのスイッチやAF/MFの切り替えも左手で行なえるので、位置を覚えれば、MFからAFに切り替えるのも容易だ。VCスイッチの動作はある程度堅いので、カメラバックの中で勝手に動くこともない。

 最短撮影距離は約49cm。かなり被写体に近づくことが可能だ。最大撮影倍率は1:3なので、被写体を選ぶことなく幅広く撮影できる。優秀な手ブレ補正機構を搭載し、マクロ、広角、望遠と被写体を選ばない優秀なレンズといえる。荷物を減らして撮影に行きたい場合や、旅行などでとても重宝するレンズだろう。
  • 作例のリンク先のファイルは、JPEGで撮影した画像をコピーおよびリネームしたものです。
  • 作例下の撮影データは、使用ボディ/記録解像度(ピクセル)/露出時間/絞り値/露出補正値/ISO感度/ホワイトバランス/実焦点距離を表します。
  • 強調のため一部の項目を1行目に抜粋した場合もあります。




EOS 5D / 4,368×2,912 / 1/40秒 / F7.1 / +0.33EV / ISO200 / WB:曇り / 28mm EOS 5D / 4,368×2,912 / 1/15秒 / F7.1 / +0.33EV / ISO200 / WB:曇り / 300mm

EOS 5D / 4,368×2,912 / 1/30秒 / F6.3 / 0EV / ISO100 / WB:日陰 / 300mm EOS 5D / 4,368×2,912 / 1/15秒 / F6.3 / +0.67EV / ISO100 / WB:曇り / 300mm

EOS 5D / 4,368×2,912 / 1/4秒 / F7.1 / 0EV / ISO100 / WB:曇り / 135mm EOS 5D / 4,368×2,912 / 1/30秒 / F8 / +0.67EV / ISO100 / WB:オート / 300mm

EOS 5D / 4,368×2,912 / 1/5秒 / F7.1 / +0.33EV / ISO100 / WB:曇り / 300mm EOS 5D / 4,368×2,912 / 1/25秒 / F6.3 / 0EV / ISO400 / WB:太陽光 / 300mm

EOS 5D / 4,368×2,912 / 15秒 / F14 / 0EV / ISO100 / WB:オート / 28mm EOS 5D / 4,368×2,912 / 1秒 / F5 / 0EV / ISO100 / WB:オート / 77mm

EOS 5D / 4,368×2,912 / 10秒 / F10 / +1EV / ISO100 / WB:蛍光灯 / 28mm EOS 5D / 4,368×2,912 / 15秒 / F14 / 0EV / ISO100 / WB:蛍光灯 / 28mm

EOS 5D / 4,368×2,912 / 1/5秒 / F10 / 0EV / ISO100 / WB:電球 / 100mm EOS 5D / 4,368×2,912 / 1/10秒 / F6.3 / 0EV / ISO100 / WB:電球 / 300mm



EOS 5D / 4,368×2,912 / 30秒 / F8 / 0EV / ISO100 / WB:オート / 28mm



F3.5
EOS 5D / 4,368×2,912 / 1/13秒 / 0EV / ISO100 / WB:曇り / 28mm
F4
EOS 5D / 4,368×2,912 / 1/10秒 / 0EV / ISO100 / WB:曇り / 28mm
F5.6
EOS 5D / 4,368×2,912 / 1/5秒 / 0EV / ISO100 / WB:曇り / 28mm

F8
EOS 5D / 4,368×2,912 / 0.4秒 / 0EV / ISO100 / WB:曇り / 28mm
F11
EOS 5D / 4,368×2,912 / 0.8秒 / 0EV / ISO100 / WB:曇り / 28mm
F16
EOS 5D / 4,368×2,912 / 1.6秒 / 0EV / ISO100 / WB:曇り / 28mm

F22
EOS 5D / 4,368×2,912 / 3.2秒 / 0EV / ISO100 / WB:曇り / 28mm

F6.3
EOS 5D / 4,368×2,912 / 1/6秒 / 0EV / ISO100 / WB:曇り / 300mm
F8
EOS 5D / 4,368×2,912 / 1/4秒 / 0EV / ISO100 / WB:曇り / 300mm
F11
EOS 5D / 4,368×2,912 / 0.6秒 / 0EV / ISO100 / WB:曇り / 300mm

F16
EOS 5D / 4,368×2,912 / 1.3秒 / 0EV / ISO100 / WB:曇り / 300mm
F22
EOS 5D / 4,368×2,912 / 2.5秒 / 0EV / ISO100 / WB:曇り / 300mm
F32
EOS 5D / 4,368×2,912 / 5秒 / F32 / 0EV / ISO100 / WB:曇り / 300mm




URL
  タムロン
  http://www.tamron.co.jp/
  製品情報
  http://www.tamron.co.jp/lineup/a20/vc/

関連記事
タムロン、28-300mm Di VCとEOS 40Dの組み合わせで注意を喚起(2007/11/06)
タムロン、手ブレ補正高倍率ズーム「AF 28-300mm Di VC」の発売日を決定(2007/10/18)
タムロン、手ブレ補正付き高倍率ズームを発売延期(2007/08/24)
タムロン、「AF 28-300mm F3.5-6.3 Di VC」の発表会(2007/08/01)
タムロン、手ブレ補正付き高倍率ズーム「AF 28-300mm(A20)」の価格と発売日を決定(2007/08/01)
タムロン、同社初の手ブレ補正レンズ「28-300mm Di VC」開発表明(2007/03/07)
回覆

使用道具 舉報


發表於 2009-5-28 00:30:04 | 顯示全部樓層
看來joewang2003 兄又癢了?
回覆

使用道具 舉報


發表於 2009-5-28 23:44:10 | 顯示全部樓層
偶的5D II已經放了幾個月懶得動了,現在終於出現一個像樣的版本,可以再拿出來除除霉,看看能不能重拾往日的熱情...

24P的設定有了嗎?


Brian
回覆

使用道具 舉報


 樓主| 發表於 2009-5-30 23:40:09 | 顯示全部樓層
呵呵!使用者的需求永遠是填不滿的
24P應該暫時會被保留在攝影機上面
不過這次真的是我見到CANON用韌體更新解放功能最多的一次,讓我對5D2也有點興趣了
只是,小弟還是想耐心等待傳說中的7D,能銜接到1DS4下放的功能,當然也可能是5D3吧!
回覆

使用道具 舉報


發表於 2009-5-31 22:35:09 | 顯示全部樓層
啊~.......這個月十幾號 , 才跟西風哥借來拍攝公共電視的CF
如今釋放了這些設定 , 要怪我拍的太早了是嗎?
CANON還真是小鼻子小眼睛 .
無言~
回覆

使用道具 舉報


發表於 2009-6-2 10:16:57 | 顯示全部樓層
西楓兄真是英明阿....

原帖由 west 於 2009-5-28 00:30 發表
看來joewang2003 兄又癢了?
回覆

使用道具 舉報


發表於 2009-6-2 10:20:08 | 顯示全部樓層
新firmware出爐了.....5D2用戶趕快試一試
還多了中文手動 HD Video 的手冊下載

http://web.canon.jp/imaging/eosd/firm-e/eos5dmk2/download.html?submitButtonName=I+Agree
回覆

使用道具 舉報


發表於 2009-6-2 10:23:49 | 顯示全部樓層
星空遊子昨天才來把5D2帶回去玩耍!
有看到這篇記的趕快升級一下韌體喔!
回覆

使用道具 舉報


發表於 2009-6-2 11:35:10 | 顯示全部樓層
己經升級了!光圏、快門、iso都可以手動調整了,看來所有的 contax 手動鏡可以拿出來賣了。
回覆

使用道具 舉報


 樓主| 發表於 2009-6-2 12:24:24 | 顯示全部樓層
看到了,今晚下班後就趕緊來升級玩玩看

昨晚向西楓大借了5D2,準備拍攝台灣星空影片,歡迎有興趣者一同加入
http://www.hd.club.tw/thread-23727-1-1.html
回覆

使用道具 舉報


發表於 2009-6-2 14:02:42 | 顯示全部樓層
原則上要切到M mode
Image1.jpg
回覆

使用道具 舉報


 樓主| 發表於 2009-6-2 21:58:28 | 顯示全部樓層
西楓大的5D2已經順利升級完成,可以手動調整ISO、光圈與快門
拿9個月大的小女做試拍,結果對焦怎麼樣都跟不上偶那動來動去的小女,呵呵!
回覆

使用道具 舉報


發表於 2009-6-2 23:19:25 | 顯示全部樓層

Canon Cinema-5D 目前獨立製片最強的DSLR機種誕生

Canon Cinema-5D 目前獨立製片最強的DSLR機種誕生(2009年6月2日
封印解除日)

今天是繼NIKON D90可錄影DSLR上市獨立製片震撼彈之後又一相機廠力作!

當時CANON 5DII上市時,並無太大新意,因為要拿DSLR來拍片還是一件很麻煩的事,那亂飄的ISO跟光圈快門會把你搞死,不能拍反差太大的畫面,不然畫面會突然跳tone,而且要搭配有光圈環的鏡頭才能手動光圈,置那些貴鬆鬆的L鏡於何地?填海嗎?
結果就在大家幹樵CANON一定要等5DIII或是H2(HDV攝影機)才會恩賜大家好一點的手動功能時...一件可能是CANON殺雞取卵的事情發生了(連國外獨立製片論壇也瘋狂...),封印解除了...
今天我接到幾個擁有CANON 5DII且在拍片的朋友的電話,他們樂翻了...還說:鮮師我們去拍電影吧!
這時我看了一下我防潮箱中十幾顆NIKON有光圈環的鏡頭(還有幾顆ZF菜頭...),我想這時到底是誰要去填海呢?
難道我為了Nikon苦守寒窯數載,換來的是準備去填海的下場-.-///

當然Canon自己除了用5DII打了1Ds MKIII一個大巴掌,又讓CANON H2遲遲無法發表,其實也算是佛心來著... 良心還是映在CANON的紅色橡皮筋上... 我快忍不住了... 給我79900元吧...
不過要用DSLR拍片,建議買個真正好的LCD監看螢幕,配合上肩架系統,幾顆L鏡(其實手動鏡在對焦時還是有幫助),以及對焦器,當然還有軌道+Steadycam...等等,這樣就真的夠用好一陣子了,RED-ONE搞起來是一台新賓士,CANON 5DII只要二手國產房車的價錢
雖然影像跟操作有差異... 看在價錢上...就不用再比了...


原本LUMIX GH1是挺讓人期待的,因為他有許多不錯的手動功能,甚至讓日本VIDEO SALON當做封面機種,現在就有點鳥了...因為使用L鏡的人還是比4/3系統的多,不論買賣都還是有優勢...雖然他的鏡頭可以自動對焦...但是聽說CANON應該也會研發(那又是一次L填海季?亂猜的^^!)
至於Nikon再擺爛啊... 以後那群鏡頭希望不要變"憂勢"...
當然你如果是拿DSLR來拍照的... Nikon還是不錯的...
但是在這1080i DSLR當道的世界下... Nikon再龜下去
等大家都換紅圈圈時再來看看CANON跟Nikon誰被裁員比較多人吧...


目前器材夠用了... 那就來些好劇本吧~ 


Nikon D90 獨立製片的震撼彈
回覆

使用道具 舉報


發表於 2009-6-3 09:45:54 | 顯示全部樓層
tmtcman 大大,手動鏡真的可以拿去填海了,直接去買紅圈圈的鏡頭,拍照、錄影都很方便,不然用手動鏡拍照時,光對焦就對了老半天,另外圖片上的LCD還算不錯哦!KIT組賣860元美金左右,不過沒有SDI輸入就是了,我現在還沒有看到有SDI跟HDMI輸入介面的LCD。
604535.jpg
回覆

使用道具 舉報

您需要登錄後才可以回文 登入 | 註冊

本版積分規則

熱門推薦

25年專業劇院路終遇驚喜美麗新天地 - 新店李師傅Storm Audio風暴Core16客廳5.4.6開箱!
25年專業劇院路終遇驚喜美
25年專業劇院路終遇驚喜美麗新天地 - 新店李師傅Storm Audio風暴
當英倫貴族遇上法國大腦與美式肌肉:Tannoy Dimension 經典重生記
當英倫貴族遇上法國大腦與
當英倫貴族遇上法國大腦與美式肌肉:Tannoy Dimension 經典重生
Sharkwire鯊魚 Genesis 創世紀保險絲:打通器材任督二脈!無法淺嘗輒止的極致電流鍊聲術
Sharkwire鯊魚 Genesis 創
Sharkwire鯊魚 Genesis 創世紀保險絲:打通器材任督二脈!無法淺
MadVR Labs 全新體驗中心 —— 與 StormAudio 攜手打造「家庭劇院的終極巔峰」
MadVR Labs 全新體驗中心
MadVR Labs 全新體驗中心 —— 與 StormAudio 攜手打造「家庭劇
南臺灣首座Storm Audio風暴EVO AoIP/Starke Sound P 11.6.6.7超級劇院落成!
南臺灣首座Storm Audio風
南臺灣首座Storm Audio風暴EVO AoIP/Starke Sound P 11.6.6.7超

聯絡我們| 問題反映| 小黑屋| 手機版| Archiver|  本網站特別聘請 蔡家豪律師 為本站法律顧問

快速回覆 返回頂部 返回列表